一句话总结:Transformer 的前向传播就是:文字 → Token → Embedding+位置 → N层Block(Attention+FFN)→ Linear映射到词表 → Softmax得概率 → 输出预测词。理解这个完整流程,就理解了 GPT 如何"思考"。


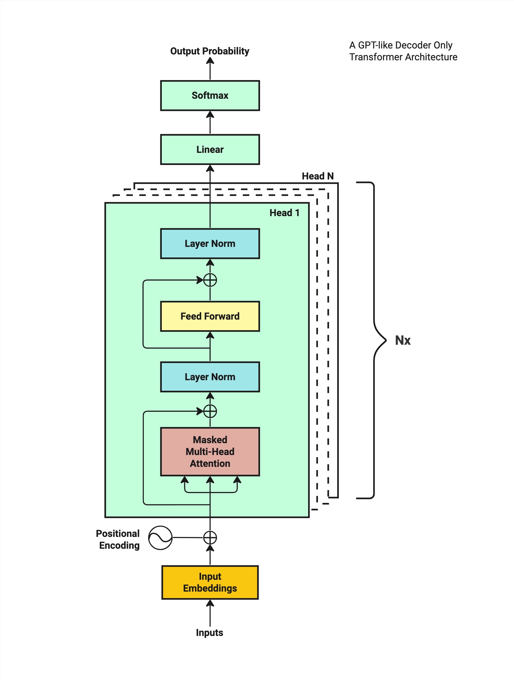
15.1 全景图:Decoder-Only 架构

15.1.1 GPT 系列都是 Decoder-Only

Decoder-Only架构

GPT、LLaMA、Claude 等现代语言模型都采用 Decoder-Only 架构。与原始 Transformer 的 Encoder-Decoder 结构不同,Decoder-Only 只保留了解码器部分,专注于自回归生成任务。

15.1.2 GPT-2 vs GPT-1 架构对比

GPT架构对比

这张图对比了 GPT-2 和 GPT-1 的架构。它们都是 Decoder-Only 架构,主要区别是 LayerNorm 的位置:

GPT-1 (Post-Norm)GPT-2 (Pre-Norm)
LayerNorm 位置Attention/FFN 之后Attention/FFN 之前
训练稳定性较差更稳定
现代模型-LLaMA、GPT-3 都用 Pre-Norm

让我们以 GPT-2 的架构为例,从下往上追踪完整的数据流。

15.1.3 完整流程概览

输入文字:"小沈阳江西演唱会邀请了"
         
    Step 1: Tokenization(分词)
         
    Step 2: Word Embeddings(词嵌入)
         
    Step 3: Positional Encoding(位置编码)
         
    Step 4-6: N × Transformer Block(GPT-2 Pre-Norm 风格)
              (LayerNorm  Attention  Residual  LayerNorm  FFN  Residual)
         
    Step 7: Final Layer Norm
         
    Step 8: Linear  Softmax  Output Probability
         
    输出预测:""(概率最高的词)

15.2 Step 1-3:输入处理

15.2.1 Step 1: Tokenization

文字转数字。使用 tiktoken(GPT 系列使用的分词器):

输入:"小沈阳江西演唱会邀请了"

Token IDs: [31809, 31106, 230, 83175, 70277, 61786, ...]
长度:16  token

每个字符或子词被映射到一个唯一的整数 ID。

15.2.2 Step 2: Word Embeddings

Token ID 通过查表变成向量:

Token IDs [16]
     Embedding 查表(vocab_size × d_model 的矩阵)
Token Embeddings [16, 512]

每个 token 变成一个 512 维的向量,包含了词的语义信息

15.2.3 Step 3: Positional Encoding

位置编码可视化

Transformer 本身不知道词的顺序,需要额外添加位置信息

Token Embeddings [16, 512]
     + Positional Encoding [16, 512]
Input Vectors [16, 512]

位置编码的两种实现方式:

  • 原始 Transformer:使用正弦/余弦函数生成(固定)
  • GPT 系列:使用可学习的位置嵌入(训练得到)

无论哪种方式,都保证每个位置有唯一的编码,相邻位置的编码相似。

输出:每个 token 变成一个 512 维向量,同时包含语义和位置信息


15.3 Step 4: Transformer Block 内部

15.3.1 Block 整体结构

Transformer Block

每个 Transformer Block 包含两个子层:

输入 X [16, 512]
    
┌─────────────────────────────┐
  Layer Norm                 
                            
  Multi-Head Attention          理解词之间的关系
                            
  Dropout  + X (残差连接)    
└─────────────────────────────┘
    
┌─────────────────────────────┐
  Layer Norm                 
                            
  Feed Forward Network          特征变换
                            
  Dropout  + X (残差连接)    
└─────────────────────────────┘
    
输出 [16, 512]

关键点:输入 [16, 512],输出还是 [16, 512]——维度不变!

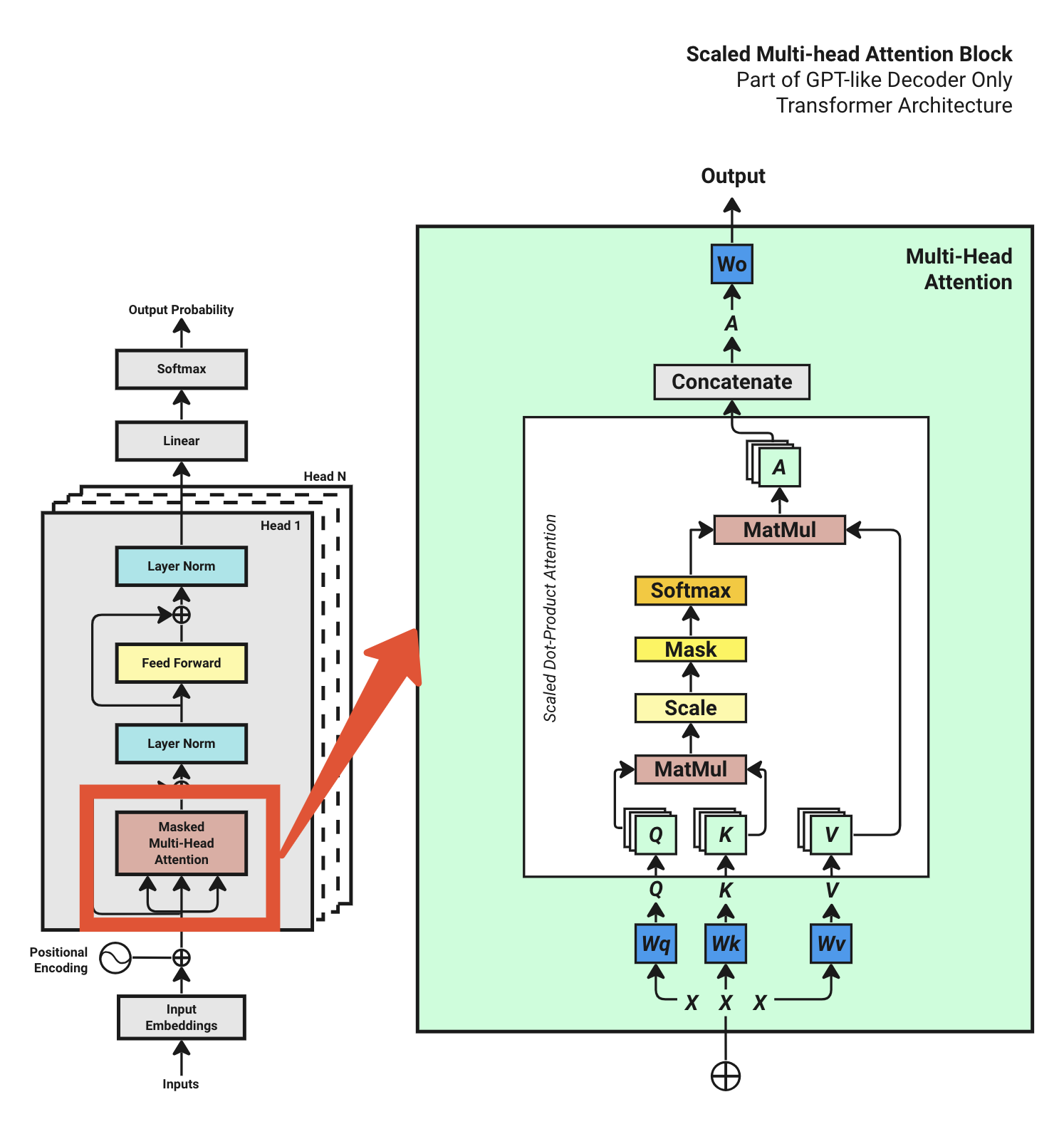
15.3.2 Multi-Head Attention 详解

Attention Block Step

Attention 是 Transformer 的核心。让我们一步步拆解:

Step 4.1: 生成 Q、K、V

输入 X [16, 512]
     × Wq, Wk, Wv (三个权重矩阵)
Q, K, V  [16, 512]
     切分成多头
每个头: Q, K, V  [16, 64]  (假设 8 )

Step 4.2: 计算注意力分数

Self-Attention Diagram
Attention Score = Q × K^T / √d_k

Q 和 K 的点积表示相似度——两个词有多相关。

Step 4.3: 可视化注意力矩阵

QK Attention Raw

上图是原始的 Q×K^T 结果:

  • 16×16 矩阵(16 个位置两两计算相似度)
  • 颜色越深 = 相似度越高

Step 4.4: 应用 Causal Mask

QK Attention Masked

应用下三角 Mask 后:

  • 上三角变成 -inf(Softmax 后变成 0)
  • 每个位置只能"看到"它之前的位置
  • 这就是 Causal(因果)Mask

Step 4.5: Softmax 和加权求和

Attention Weights = Softmax(Masked Scores)
Output = Attention Weights × V

每个位置的输出是所有 V 的加权平均,权重由注意力分数决定。

15.3.3 Feed Forward Network

FFN 是一个简单的两层网络:

输入 [16, 512]
     Linear: 512  2048 (扩展 4 )
     ReLU 激活
     Linear: 2048  512 (缩回原维度)
输出 [16, 512]

FFN 存储了模型的大部分"知识",占了将近一半的参数!


15.4 Step 5-6: 残差连接与 LayerNorm

15.4.1 为什么需要残差连接?

每个子层都有残差连接:

output = x + sublayer(x)  # 而不是 output = sublayer(x)

好处:

  • 梯度可以直接流过,不会消失
  • 让网络可以堆叠很多层
  • 如果某层学不好,至少还有原始输入

15.4.2 LayerNorm 的位置

GPT-2 使用 Pre-Norm

# Pre-Norm (GPT-2)
output = x + attention(layernorm(x))

# Post-Norm (原始 Transformer)
output = layernorm(x + attention(x))

Pre-Norm 训练更稳定,是现代模型的标配。


15.5 Step 7: 堆叠多个 Block

15.5.1 重复 N 次

GPT-2 有 12-48 个 Block:

Block 1 [16, 512]  Block 2 [16, 512]  ...  Block 12 [16, 512]

每经过一层 Block:

  • 维度保持不变
  • 信息被进一步"理解"和"融合"
  • 模型学到越来越抽象的特征

15.5.2 所有参数的位置

完整架构参数

这张图标注了所有参数的位置:

组件参数公式示例(d_model=512, vocab=100256)
Word Embeddingvocab × d_model5130万
Attention (×12)4 × d_model² × 121258万
FFN (×12)8 × d_model² × 122516万
Output Lineard_model × vocab5130万

15.6 Step 8: 输出映射

15.6.1 最后的 Layer Norm

所有 Block 处理完后,还有一个 Layer Norm:

Block 12 输出 [16, 512]
     Layer Norm
标准化输出 [16, 512]

15.6.2 Linear 层:映射到词表

输出线性层

关键步骤:把 512 维向量映射到 100256 维(词表大小)。

输入 [batch, seq, d_model] = [4, 16, 512]
     @ Wp [d_model, vocab_size]
输出 [batch, seq, vocab_size] = [4, 16, 100256]

15.6.3 Wp 矩阵的含义

Wp矩阵乘法

Wp 矩阵可以理解为:词表中每个词都有一个 d_model 维的"特征向量"

输出 logits = 输入向量和每个词的特征向量的点积(相似度)

Wp解释

15.6.4 Softmax 得到概率

最终概率分布
logits [16, 100256]
     Softmax(对最后一维)
probs [16, 100256]

现在每个位置都有一个概率分布:

  • 所有词的概率加起来 = 1
  • 概率最高的词就是模型的"预测"

15.7 维度变化完整追踪

15.7.1 从输入到输出

输入 token_ids:           [batch=4, seq=16]

Step 1-2: Embedding:      [4, 16, 512]
Step 3: + Position:       [4, 16, 512]

Step 4-6: Block 1~12:     [4, 16, 512]   维度始终不变!

Step 7: Final LayerNorm:  [4, 16, 512]

Step 8: Linear:           [4, 16, 100256]
        Softmax:          [4, 16, 100256]   变成概率

取最后位置:                [4, 100256]
argmax:                   [4]   预测的 token ID

15.7.2 关键维度参数

参数含义GPT-2 SmallGPT-2 Large
d_model模型维度7681280
n_layersBlock 层数1236
n_heads注意力头数1220
d_ffFFN 隐藏层30725120
vocab_size词表大小5025750257

15.8 参数量统计

15.8.1 各组件参数量

以 GPT-2 Small 为例(d_model=768, n_layers=12, vocab_size=50257):

组件公式参数量
Token Embeddingvocab × d_model3860万
Position Embeddingmax_len × d_model79万
Attention (×12)4 × d_model² × 122831万
FFN (×12)2 × d_model × d_ff × 125662万
LayerNorm (×25)2 × d_model × 254万
Output Projection共享 Token Embedding0*

*Output Projection 通常和 Token Embedding 共享权重(weight tying)

总计:约 1.24 亿参数

15.8.2 参数分布

Embedding:  ~31%  ████████
Attention:  ~23%  ██████
FFN:        ~46%  ████████████
LayerNorm:  `<1%

FFN 占了将近一半的参数! 这也是为什么有人说 FFN 存储了模型的"知识"。


15.9 训练时的反向传播

15.9.1 损失函数

反向传播

训练时,我们有正确答案(下一个词),可以计算交叉熵损失

Loss = CrossEntropy(predicted_probs, target_token)

15.9.2 梯度流动

损失从输出流回输入,更新所有参数:

Loss
 
Output Projection (Wp)  更新
 
Layer Norm  更新
 
Block 12 (Attention, FFN)  更新
 
...
 
Block 1  更新
 
Embeddings  更新

残差连接确保梯度可以顺畅流动,不会消失。


15.10 本章总结

15.10.1 前向传播 8 步流程

Step操作输入 → 输出
1Tokenization文字 → Token IDs
2EmbeddingIDs → 向量 [seq, d_model]
3+ Position加位置信息
4Attention理解词间关系
5Residual + Norm稳定训练
6FFN特征变换
7× N Blocks重复 4-6
8Linear + Softmax输出概率

15.10.2 参数分布

组件参数量占比作用
Embedding~30%词的语义表示
Attention~25%捕捉词间关系
FFN~45%存储知识、特征变换

15.10.3 核心认知

Transformer 的前向传播是一个优雅的流水线:输入的文字被转换成向量,经过多层 Block 的处理(每层都包含 Attention 理解上下文、FFN 提取特征),最后映射到词表得到概率分布。整个过程中,维度在 Block 中保持不变(都是 d_model),只在最后映射时从 d_model 变成 vocab_size。


本章交付物

学完这一章,你应该能够:

  • 描述 Transformer 前向传播的 8 个步骤
  • 追踪各组件的输入输出维度
  • 理解 Attention 矩阵的可视化含义
  • 估算模型各部分的参数量占比

代码实现

本章介绍的完整前向传播流程,在 Part 5(第 18-20 章) 中有详细的代码实现。

如果你想看代码,请参考:

  • 第 18 章:Model.py - 模型定义
  • 第 19 章:Train.py - 训练循环
  • 第 20 章:Inference.py - 推理逻辑

下一章预告

这一章我们追踪了前向传播的流程。但训练和推理时,这个流程有什么不同?

下一章,我们来对比**训练(Training)和推理(Inference)**的异同,理解为什么推理时需要自回归生成,以及 KV Cache 等优化技术的由来。

引用本文 / Cite
Zhang, Wayland (2026). 第 15 章:Transformer 完整前向传播 - 从输入到输出. In Transformer 架构:从直觉到实现. https://waylandz.com/llm-transformer-book/第15章-Transformer完整前向传播-从输入到输出
@incollection{zhang2026transformer_第15章_Transformer完整前向传播_从输入到输出,
  author = {Zhang, Wayland},
  title = {第 15 章:Transformer 完整前向传播 - 从输入到输出},
  booktitle = {Transformer 架构:从直觉到实现},
  year = {2026},
  url = {https://waylandz.com/llm-transformer-book/第15章-Transformer完整前向传播-从输入到输出}
}